-
Notifications
You must be signed in to change notification settings - Fork 11
Home
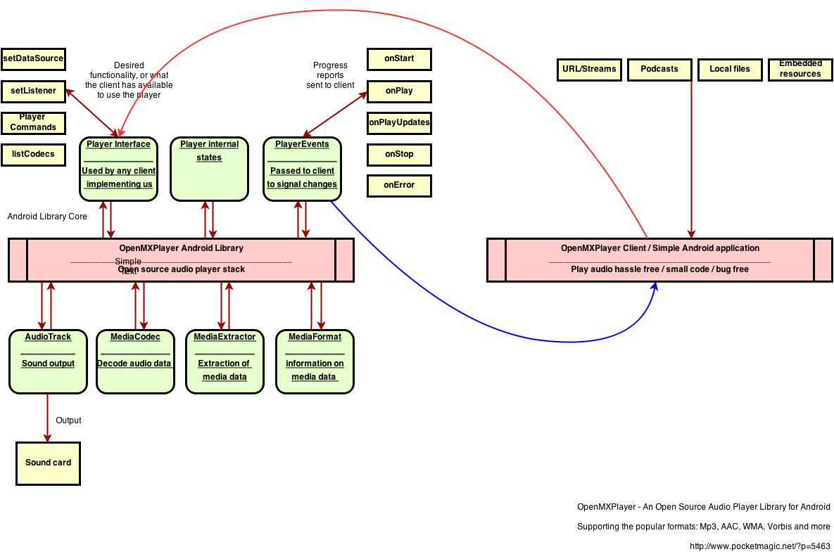
The OpenMXPlayer is an open source android library project implementing a versatile audio player that supports the most used audio formats Mp3, AAC, Vorbis, WMA and more.
[
It's constructed based on the MediaCodec Api, so it can be used with Android 4.1 or newer. It's fast, easy to understand and robust, making it an excellent choice for your multimedia applications, regardless of the audio source you are targeting: local files or online audio streaming.
This work is free software, licensed under LGPL; you can redistribute it and/or modify it under the terms of this license. For other licensing options, feel free to contact me.
More details available on my blog: http://www.pocketmagic.net/2014/06/android-audio-player-using-mediacodec-mediaextractor
