Skip to content

Scripts and maven plugin used to synchronize repositories with git submodules by following naming convention on branches (discover/remove new branches)

License

Notifications You must be signed in to change notification settings

gemoc/git-sync-tools

Repository files navigation

git-sync-tools

Scripts used to help to synchronize git repositories when following some naming convention on branches

The main tools sync-git-submodules-branches allows to automate the managment of branches of a git repository thats integrates the content of several other repositories via submodules.

Rationnale

In some large projects, the code is split in several repositories. The developpers have to aggregate several repositories in order to build the full aplication and run system or integration tests.

Best practice in team development recommand to use branches in order to prepare contribution and validate them before being merged.

However using these practices together isn't trivial when changes impact more than one repository:

CI servers (Gitlab CI, Github Actions, Jenkins) can easily be configured to build the integration of all repositories on a single branch or building all branches of a single repository but not tall branches of all repositories. Thus the system tests cannot easily be acheived on the aggregate for each of the development branches.

This tools aims to enable CI build (and test) for branches even if the code is distributed accross several repositories thanks to a simple name-based workflow.

This makes possible checking that API/framework changes are taken into account by the components using it.

Typical example:

  • Repo-A
  • Repo-B
  • Repo-C
  • Integration-Repo

Repo-A, Repo-B and Repo-C contain the source that need to be aggregated

Integration-Repo is a git repo with 3 submodules (one submodule for each of the Repo-x) defined in it master branch.

The goal of the script is to:

  • automatically, use the latest commit of each of the master branch of the all Repo-x in the submodule ofmaster branch of Integration-Repo
  • if one of the Repo-x define a branch (for example named foo), then create a branch in Integration-Repo with the same name (foo), in the branch, add a submodule for each of the Repo-x pointing either to the branch with this name or to the master branch.
  • cleanup any unused branches from Integration-Repo if none of the Repo-x defines such branch
  • automatically, use the latest commit of each of the indicated branches of all submodules of all branches of Integration-Repo

Compiling

cd git-sync
mvn clean install

(in case of error with gpg, make sure to enable your local gpg-agent with your personal key. For example using a command such as echo "test" | gpg --clearsign)

maven workflow

Usage

Fisrt define the sub modules in the master branch of the integration repository. (use git submodule add <URL of Repo-A>)

Add a pom.xml in the repository (in a subfolder, eg. "scripts") with a content similar to:

<?xml version="1.0" encoding="UTF-8"?>
<project xmlns="http://maven.apache.org/POM/4.0.0" xmlns:xsi="http://www.w3.org/2001/XMLSchema-instance"
  xsi:schemaLocation="http://maven.apache.org/POM/4.0.0 http://maven.apache.org/xsd/maven-4.0.0.xsd">
  <modelVersion>4.0.0</modelVersion>

  <groupId>org.eclipse.gemoc-studio</groupId>
  <artifactId>sync-submodules</artifactId>
  <version>1.0-SNAPSHOT</version>

  <description>Project in charge of synchronizing branches of submodules for integration build</description>

  <properties>
    <project.build.sourceEncoding>UTF-8</project.build.sourceEncoding>
    <gituser.name>${env.GITUSER_NAME}</gituser.name>
    <gituser.password>${env.GITUSER_PASSWORD}</gituser.password>
    <gituser.email></gituser.email>
  </properties>

  <build>
    <plugins>
      <plugin>
        <groupId>org.gemoc.git-sync-tools</groupId>
        <artifactId>sync-git-submodules-branches-plugin</artifactId>
        <version>1.0.1</version>
        <configuration>
        	<parentGitURL>[email protected]:myorganisation/integration-repo.git</parentGitURL> <!-- replace here with the git url of your Integration-Repo --> 
        	<userOrToken>${gituser.name}</userOrToken>
        	<password>${gituser.password}</password>
        	<committerName>${gituser.name}</committerName>
        	<committerEmail>${gituser.email}</committerEmail>
        	<inactivityThreshold>90</inactivityThreshold> <!-- number of days without commit to consider a branch inactive-->
        </configuration>
        <executions>
          <execution>
            <id>synch</id>
            <phase>validate</phase>
            <goals>
              <goal>synch</goal>
            </goals>
          </execution>
        </executions>
      </plugin>
    </plugins>
  </build>
</project>    

then configure a CI to either:

  • periodically launch this script (via a mvn clean verify) the script must be launched with the following variable (use hidden variable as this is credentials) allowing to commit in the Integration-Repo (I strongly suggest using a bot account instead of your own account)
    • GITUSER_NAME
    • GITUSER_PASSWORD
  • or configure each of the Repo-x to trigger a build (using for ex webhooks)

The root of the Integration-Repo can then contains a CI specific configuration file (Jenkinsfile, .gitlab-ci.yml, or github actions) to build the entire application with a checkout of all the sources from all the component repositories.

Tips: the integration repository is cloned into the target folder of the maven project. Doing a mvn verify will try to reuse the existing repository in order to save network bandwidth. In case of trouble, do a mvn clean verify to force a clone.

Example scenario

From the following repositories where the development of a feature implies some changes in 3 repositories out ot 4: scenario-step1

Applying the tool (if all feature branches are active in the component repositories) will result in the following repositories. It creates 1 branches in the Integration repository where all submodules points either to the corresponding branch or the main branch of the component repository.

It also takes care to update the submodules to point to the head of all considered branches. The CI is able to build the latest version of these 2 branches (main and feature1)

scenario-step2

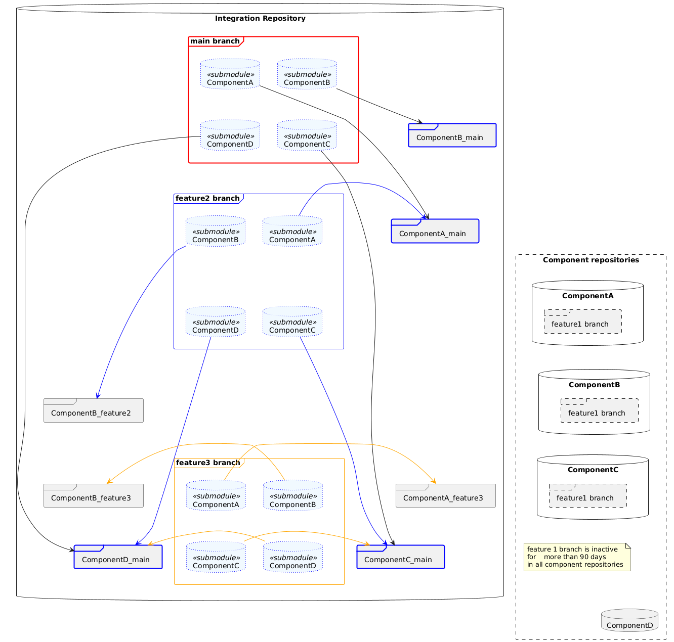
After some time, the feature1 branch becomes inactive (because its content is integrated in main or the development is suspended), and 2 new features are developed (each of them implying different repositories)

The tool removes the feature1 branch from the integration repository and creates 2 new branches. The CI is able to build the latest version of these 3 branches (main, feature2, and feature3).

scenario-step3

## GEMOC use case

In this use case, the sync-git-submodules-branches tool is used in 2 places in order to have multibranch build pipeline enabled for both the official maintainers (ie. Eclipse commiters) and the GEMOC community. Thus enabling circle of trust where community can still enjoy the use of continuous integration for their own development branches (prototype_feature) even if they aren't part of the eclipse organization. And Eclipse organization member can use the CI on their own branches (official_feature) (for example for validating pull requests coming from user not using a CI)

scenario-step3

About

Scripts and maven plugin used to synchronize repositories with git submodules by following naming convention on branches (discover/remove new branches)

Topics

Resources

License

Stars

Watchers

Forks

Packages

 
 
 

Contributors 2

  •  
  •