SCP:Secret Laboratory plugin made using the LabAPI or Exiled framework for allowing players to freely go "Out Of Bounds" by spawning, depending on the config, doors in certains area of the world (Doors creates a range of 128 units, as a radius, of playable area for players). You can ask me questions on discord (matmoth)
Each "zone" you create in the config comes with a radius. The radius is, the scale of a 3 dimensional simulated cube. Doors spawns inside this cube, every 50-75 units, to ensure that every spot inside the cube is a playable area.
simulation of how the plugin works in unity, the transparent white cube corresponds to the simulated cube that the plugin creates, based of the position and radius, and each black sphere corresponds to a spawned door
The best use for it is to create manually a lot of different zones to fill exactly your needs, prior to just spawn a huge area of playable space where 70% is not used.
For example, it's better for a long map made of primitives, to manually spawn multiple zones with just 1 door for each zone, prior to just spawn a huge cube at the middle with a really big radius.
The more the radius is big, the more doors will spawn, and the more laggy it will be (you'll notice performance issues only when you start to spawn a huge significant amount of doors)
0 & < 100 : 1 door
100 & < 133 : 8 doors
133 & < 200 : 27 doors
200 & < 265 : 64 doors
265 & < 333 : 125 doors
333 & < 400 : 216 doors
400 & < 464 : 343 doors
464 & < 532 : 512 doors
532 & < 600 : 729 doors
600 & < 666 : 1000 doors
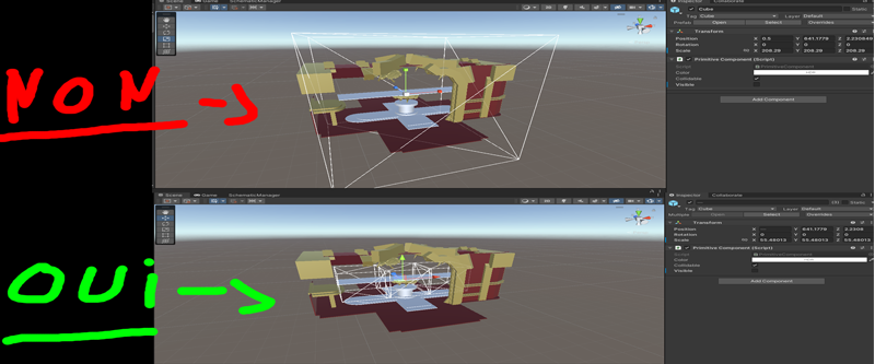
For MER users, i recommend to place one or multiple cubes in your editor, changing their scale so that it matches your map so that no space is left, and then for each cube, create a zone with its position and its scale as the radius in the config, the zones will be 100% accurate if you setup everything correctly.
Example :

You can also activate a feature in the config to visualise ingame which zone has been made playable via the config, simply set the DisplaySpotsRadius value in the config to "true" and red boxes will indicate playable zones.
-
LabAPI - Make sure that your SCP:SL server version(14.1.0) and LabAPI version(0.7.0) corresponds
- Download the latest version of OutOfBoundsFixLabAPI.dll and 0Harmony.dll and place them in the SCP Secret Laboratory\LabAPI-Beta\plugins\global folder
-
Exiled - Make sure that your SCP:SL server version(14.1.0) and Exiled version(9.6.0-beta8) corresponds
- Download the latest version of OutOfBoundsFixExiled.dll and place it in the EXILED/Plugins folder.
Default configuration :
# -----------------EXILED ONLY-----------------
# If the plugin is enabled or not.
is_enabled: true
# Displays plugin debug logs.
debug: true
# Every position of where you want your area to be played + their range ( as a scale of a cube )
out_of_bounds_spots:
? x: 0
y: 400
z: 0
: 128
# Spawns a primitive on each spot so that you can visualise where your spot has been spawned (Only for debug)
display_spots_radius: true- Plugin made by Math
the code sucks, i'm sorry, but the plugin will stay maintained and i'm into changes/optimize if it know how to :')

