Skip to content

Diagrams

Nedelcu Dragos-Ioan edited this page Jun 11, 2024 · 6 revisions

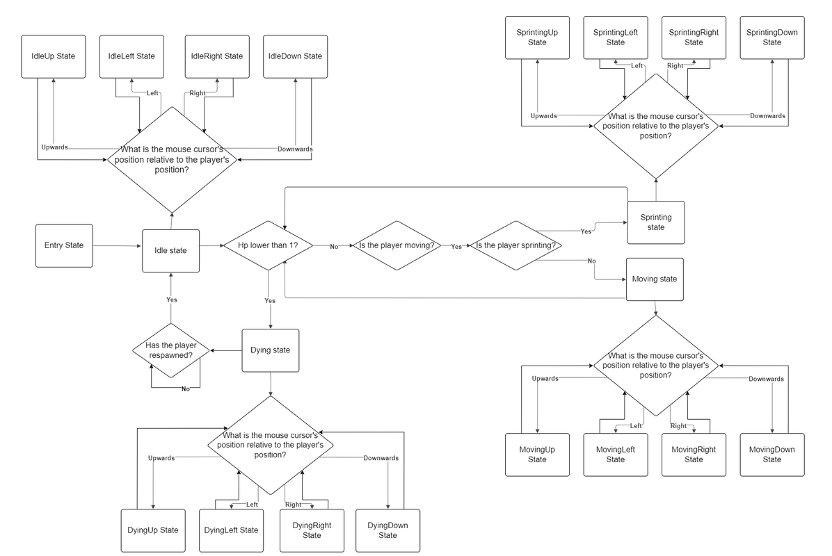
UML State Machine Diagram - Knight Animations:

diagrama-Stari.png

UML Activity Diagram - Game Loop:

Game-logic.png

Clone this wiki locally